收藏本站
   
查看手机网站

十九年成长历程

走进科维达
ABUIABAEGAAg8sfN4wUo0t-t3gIwuAc4wgM

  河南科维达工程管理有限责任公司隶属于平顶山中房建设集团,成立于20001月,拥有房屋建筑工程监理甲级、市政公用工程监理乙级,人防工程监理乙级,招标代理,造价咨询,工程咨询,BIM技术,全过程咨询等众多资质。公司设有企业管理部、监理事业部、招投标事业部部、综合部、造价咨询事业部、财务部。具有跨省区、跨行业承接工程管理,工程咨询服务的资格和能力。在全过程工程咨询、BIM应用等方面追踪科技前沿,紧跟改革步伐,引领产业升级。

  公司技术人员专业齐全,知识结构合理,公司在管理机制、技术力量、人员素质、工程经验、检测手段等方面具有明显的优势,并建立了现代化的企业制度。公司先后通过了ISO90001质量管理体系、GB/T28001职业健康安全管理体系,ISO14001环境管理体系认证,AAA信用等级认证。并建立了公司自己的网站www.hnkwd.com同时在不断的学习进步中,形成了公司“科学管理、维护公正、达到共赢”的工程咨询服务的特色。

  科维达公司在新形势,新机遇下,抓住机会,迎头赶上,勇往直前,通过自己不懈的努力,奋斗,向全过程咨询管理奋进。我们要立足于平顶山,开拓全省,面向全国,用我们辛勤的汗水去,开创科维达美好的未来。

专业,专注的

科维达

愿与您共创辉煌


联系方式

联系人:余女士

电 话:0375-3381991

邮 箱:hnkwdgl@163.com

地 址:河南省平顶山市新城区祥云路市政大厦西侧中房集团3楼

公司之窗

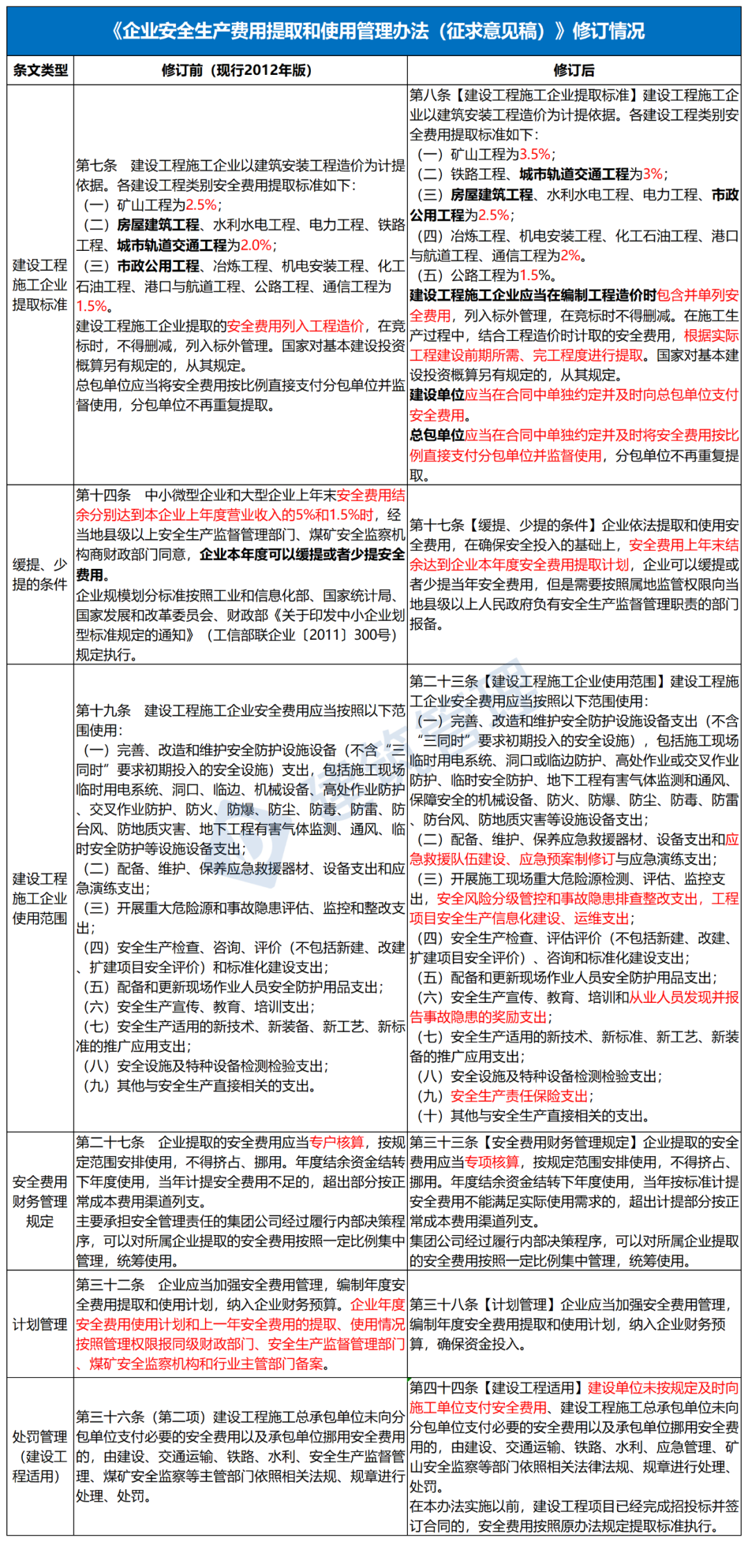
房建、市政提至2.5%!费用单列、专项核算!国家应急部:提高“安全费用提取标准”

近日,财政部办公厅 应急部办公厅发布了关于向社会公开征求《企业安全生产费用提取和使用管理办法(征求意见稿)》意见的通告。新《办法》提出:

图片

经整理,与施工企业相关的修订内容如下:

图片

附原文:

图片

财政部办公厅 应急部办公厅关于向社会公开征求《企业安全生产费用提取和使用管理办法(征求意见稿)》意见的通告

财办资〔2022〕11号

为进一步加强企业安全生产费用管理,财政部会同应急部对《企业安全生产费用提取和使用管理办法》进行了修订,研究起草了《企业安全生产费用提取和使用管理办法(征求意见稿)》,现面向社会征求意见。相关单位和个人可以在7月13日前,通过以下途径和方式提出意见:

1.通过中华人民共和国财政部官网中“财政法规意见征集信息管理系统”(网址:http://fgk.mof.gov.cn)提出意见。


2.通过中华人民共和国应急管理部官网中“互动-征求意见”(网址:http://www.mem.gov.cn/hd/zqyj)提出意见。

3.通过信函方式将意见寄至:北京市西城区三里河南三巷3号财政部资产管理司(邮编:100820)或北京市西城区广安门南街70号应急部规划财务司(邮编:100054),并请在信封上注明“反馈企业安全生产费用管理办法意见”。

反馈意见时,请注明单位名称(个人请注明姓名)和联系电话。单位和个人信息仅用于汇总、整理、沟通修改意见,不对外公开。

附件:企业安全生产费用提取和使用管理办法(征求意见稿)

财政部办公厅

应急部办公厅

2022年6月13日

企业安全生产费用提取和使用管理办法

(征求意见稿)

第一章   总 则

第一条【依据和目的】为建立企业安全生产投入长效机制,加强安全生产费用管理,保障企业安全生产资金投入,依据《中华人民共和国安全生产法》等有关法律法规和《中共中央 国务院关于推进安全生产领域改革发展的意见》、《国务院关于进一步加强安全生产工作的决定》、《国务院关于进一步加强企业安全生产工作的通知》,制定本办法。

第二条【适用范围】本办法适用于在中华人民共和国境内直接从事煤炭生产、非煤矿山开采、石油天然气开采、建设工程施工、危险品生产与储存、交通运输、烟花爆竹生产、民用爆炸物品生产、冶金和有色金属、机械制造、武器装备研制生产与试验(含民用航空及核燃料)、电力生产与供应企业及其他经济组织(以下简称企业)。

第三条【安全费用定义及管理原则本办法所称安全生产费用(以下简称安全费用)是指企业按照规定标准提取在成本中列支,专门用于完善和改进企业安全生产条件的资金。

安全费用按照“企业提取、政府监管、确保需要、规范使用”的原则进行管理。

第四条【行业属性内涵】本办法下列用语的含义是:

煤炭生产是指煤炭资源开采作业有关活动。

非煤矿山开采是指金属矿、非金属矿及其他矿产资源的勘探作业和生产、选矿、闭坑及尾矿库运行、闭库等有关活动。

石油天然气开采是指采油、采气(包括常规天然气和页岩气、煤层气<地面开采>等)、地下储气库注采、钻井、物探、测井、录井、井下作业、油建、海油工程等活动。

建设工程是指土木工程、建筑工程、井巷工程、线路管道和设备安装及装修工程的新建、扩建、改建以及矿山建设。

危险品是指列入国家标准《危险货物品名表》(GB12268)、《危险化学品目录》的物品,以及列入国家有关规定的危险品。

烟花爆竹是指烟花爆竹制品和用于生产烟花爆竹的民用黑火药、烟火药、引火线等物品。

民用爆炸物品是指列入《民用爆炸物品品名表》的物品。

交通运输包括道路运输、铁路运输、城市轨道交通、水路运输、管道运输。道路运输是指《中华人民共和国道路运输条例》规定的道路旅客运输和道路货物运输;铁路运输是指以铁路列车为工具的旅客和货物运输(包括高铁和城际铁路);城市轨道交通是指依规定批准建设的,采用专用轨道导向运行的城市公共客运交通系统,包括地铁、轻轨、单轨、有轨电车、磁浮、自动导向轨道、市域快速轨道系统;水路运输是指以运输船舶为工具的旅客和货物运输及港口装卸、过驳、仓储(危险品仓储除外);管道运输是指以管道为工具的液体和气体物资运输。

冶金和有色金属业是指从事黑色金属冶炼及压延加工业、有色金属冶炼及压延加工业等生产活动。

机械制造是指各种动力机械、矿山机械、运输机械、农业机械、仪器、仪表、特种设备、大中型船舶、海洋工程装备、石油炼化装备、建筑施工机械及其他机械设备的制造活动。按照《国民经济行业分类与代码》(GB/T4754),包括通用设备制造业、专用设备制造业、汽车制造业、铁路、船舶、航空航天和其他运输设备制造业、电气机械及器材制造业、计算机、通信和其他电子设备制造业、仪器仪表制造业、金属制品业等8类企业。

武器装备研制生产与试验,包括武器装备和军工危险化学品的科研、生产、试验、储运、销毁、维修保障等。

电力生产是指利用火力、水力、核力、风力、太阳能、生物质能以及其他能源,如地热、潮汐能等的发电活动。电力供应是指经营和运行电网从事输电、变电、配电等电能的输送与分配活动。

第二章   安全费用的提取标准

第五条【煤炭生产企业提取标准】煤炭生产企业依据开采的原煤产量按月提取。各类煤矿原煤单位产量安全费用提取标准如下:

(一)煤(岩)与瓦斯(二氧化碳)突出矿井、冲击地压矿井吨煤50元;

(二)高瓦斯矿井、水文地质类型极复杂矿井、开采容易自燃煤层矿井吨煤30元;

(三)其他井工矿吨煤15元;

(四)露天矿吨煤5元。

多种灾害并存矿井,安全费用提取标准按照“就高不就低”原则。

矿井瓦斯等级划分按《煤矿安全规程》和《煤矿瓦斯等级鉴定办法》的规定执行;矿井冲击地压判定按《煤矿安全规程》和《防治煤矿冲击地压细则》的规定执行;矿井水文地质类型划分按《煤矿安全规程》和《煤矿防治水细则》的规定执行。

第六条【非煤矿山开采企业提取标准】非煤矿山开采企业依据开采的原矿产量按月提取。各类矿山原矿单位产量安全费用提取标准如下:

(一)金属矿山,其中露天矿山每吨5元,地下矿山每吨15元;

(二)核工业矿山,每吨25元;

(三)非金属矿山,其中露天矿山每吨3元,地下矿山每吨8元;

(四)小型露天采石场,即年生产规模不超过50万吨的山坡型露天采石场,每吨2元;

(五)尾矿库按入库尾矿量计算,三等及三等以上尾矿库每吨4元,四等及五等尾矿库每吨5元。

本办法施行前已经实施闭库的尾矿库,按照已堆存尾砂的有效库容大小提取,库容100万立方米以下的,每年提取5万元;超过100万立方米的,每增加100万立方米增加3万元。

原矿产量不含金属、非金属矿山尾矿库和废石场中用于综合利用的尾砂和低品位矿石。

(六)地质勘探单位安全费用按地质勘查项目或工程总费用的2%提取。

第七条【石油天然气开采企业提取标准】石油天然气开采企业安全费用提取标准如下:

(一)采油、采气企业依据开采的石油、天然气产量按月提取。石油、天然气单位产量安全费用提取标准为:每吨原油20元,每千立方米原气7.5元;

(二)地下储气库企业按照上一年度营业收入的1.5%提取;

(三)钻井、物探、测井、录井、井下作业、油建、海油工程等企业按照项目或工程总费用的1.7%提取。

第八条【建设工程施工企业提取标准】建设工程施工企业以建筑安装工程造价为计提依据。各建设工程类别安全费用提取标准如下:

(一)矿山工程为3.5%;

(二)铁路工程、城市轨道交通工程为3%;

(三)房屋建筑工程、水利水电工程、电力工程、市政公用工程为2.5%;

(四)冶炼工程、机电安装工程、化工石油工程、港口与航道工程、通信工程为2%。

(五)公路工程为1.5%。

建设工程施工企业应当在编制工程造价时包含并单列安全费用,列入标外管理,在竞标时不得删减。在施工生产过程中,结合工程造价时计取的安全费用,根据实际工程建设前期所需、完工程度进行提取。国家对基本建设投资概算另有规定的,从其规定。

建设单位应当在合同中单独约定并及时向总包单位支付安全费用。

总包单位应当在合同中单独约定并及时将安全费用按比例直接支付分包单位并监督使用,分包单位不再重复提取。

第九条【危险品生产与储存企业提取标准】危险品生产与储存企业以上年度实际营业收入为计提依据,采取超额累退方式按照以下标准平均逐月提取:

(一)营业收入不超过1000万元的,按照4.5%提取;

(二) 营业收入超过1000万元至1亿元的部分,按照2.25%提取;

(三)营业收入超过1亿元至10亿元的部分,按照0.55%提取;

(四)营业收入超过10亿元的部分,按照0.2%提取。

对于危险品生产与销售一体化的企业,其销售环节提取安全费用时,以上年实际营业收入扣除内部生产与销售环节之间的互供收入为计提依据,按上述标准分月计提。

第十条【交通运输企业提取标准】交通运输企业以上年度实际营业收入为计提依据,按照以下标准平均逐月提取:

(一)普通货运业务按照1%提取;

(二)客运业务、管道运输、危险品等特殊货运业务按照1.5%提取。

第十一条【冶金和有色金属企业提取标准】冶金和有色金属企业以上年度实际营业收入为计提依据,采取超额累退方式按照以下标准平均逐月提取:

(一)营业收入不超过1000万元的,按照3%提取;

(二)营业收入超过1000万元至1亿元的部分,按照1.5%提取;

(三)营业收入超过1亿元至10亿元的部分,按照0.5%提取;

(四)营业收入超过10亿元至50亿元的部分,按照0.2%提取;

(五)营业收入超过50亿元至100亿元的部分,按照0.1%提取;

(六)营业收入超过100亿元的部分,按照0.05%提取。

第十二条【机械制造企业提取标准】机械制造企业以上年度实际营业收入为计提依据,采取超额累退方式按照以下标准平均逐月提取:

(一)营业收入不超过1000万元的,按照2.35%提取;

(二) 营业收入超过1000万元至1亿元的部分,按照1.25%提取;

(三)营业收入超过1亿元至10亿元的部分,按照0.25%提取;

(四)营业收入超过10亿元至50亿元的部分,按照0.1%提取;

(五)营业收入超过50亿元的部分,按照0.05%提取。

第十三条【烟花爆竹生产企业提取标准】烟花爆竹生产企业以上年度实际营业收入为计提依据,采取超额累退方式按照以下标准平均逐月提取:

(一)营业收入不超过1000万元的,按照4.0%提取;

(二)营业收入超过1000万元至2000万元的部分,按照3%提取;

(三)营业收入超过2000万元的部分,按照2.5%提取。

第十四条【民用爆炸物品生产企业提取标准】民用爆炸物品生产企业以上年度实际营业收入为计提依据,采取超额累退方式按照以下标准平均逐月提取:

(一)营业收入不超过1000万元的,按照4%提取;

(二)营业收入超过1000万元至1亿元的部分,按照2%提取;

(三)营业收入超过1亿元至10亿元的部分,按照0.5%提取;

(四)营业收入超过10亿元的部分,按照0.2%提取。

第十五条【武器装备研制生产与试验企业提取标准】武器装备研制生产与试验企业以上年度军品实际营业收入为计提依据,采取超额累退方式按照以下标准平均逐月提取:

(一)军工危险化学品研制、生产与试验企业(包括:火炸药、推进剂、弹药(含战斗部、引信、火工品)、火箭导弹发动机、燃气发生器等):

1.营业收入不超过1000万元的,按照5%提取;

2.营业收入超过1000万元至1亿元的部分,按照3%提取;

3.营业收入超过1亿元至10亿元的部分,按照1%提取;

4.营业收入超过10亿元的部分,按照0.5%提取。

(二)核装备及核燃料研制、生产与试验企业:

1.营业收入不超过1000万元的,按照3%提取;

2.营业收入超过1000万元至1亿元的部分,按照2%提取;

3.营业收入超过1亿元至10亿元的部分,按照0.5%提取;

4.营业收入超过10亿元的部分,按照0.2%提取。

5.核工程按照3%提取(以工程造价为计提依据,在竞标时,列为标外管理)。

(三)军用舰船(含修理)研制、生产与试验企业:

1.营业收入不超过1000万元的,按照2.5%提取;

2.营业收入超过1000万元至1亿元的部分,按照1.75%提取;

3.营业收入超过1亿元至10亿元的部分,按照0.8%提取;

4.营业收入超过10亿元的部分,按照0.4%提取。

(四)飞船、卫星、军用飞机、坦克车辆、火炮、轻武器、大型天线等产品的总体、部分和元器件研制、生产与试验企业:

1.营业收入不超过1000万元的,按照2%提取;

2.营业收入超过1000万元至1亿元的部分,按照1.5%提取;

3.营业收入超过1亿元至10亿元的部分,按照0.5%提取;

4.营业收入超过10亿元至100亿元的部分,按照0.2%提取;

5.营业收入超过100亿元的部分,按照0.1%提取。

(五)其他军用危险品研制、生产与试验企业:

1.营业收入不超过1000万元的,按照4%提取;

2.营业收入超过1000万元至1亿元的部分,按照2%提取;

3.营业收入超过1亿元至10亿元的部分,按照0.5%提取;

4.营业收入超过10亿元的部分,按照0.2%提取。

第十六条【电力生产与供应企业提取标准】电力生产与供应企业以上年度实际营业收入为计提依据,采取超额累退方式按照以下标准平均逐月提取:

(一)电力生产企业:

1.营业收入不超过1000万元的,按照3%提取;

2.营业收入超过1000万元至1亿元的部分,按照1.5%提取;

3.营业收入超过1亿元至10亿元的部分,按照1%提取;

4.营业收入超过10亿元至50亿元的部分,按照0.8%提取;

5.营业收入超过50亿元至100亿元的部分,按照0.6%提取;

6.营业收入超过100亿元的部分,按照0.2%提取。

(二)电力供应企业:

1.营业收入不超过500亿元的,按照0.6%提取;

2.营业收入超过500亿元至1000亿元的部分,按照0.5%提取;

3.营业收入超过1000亿元至2000亿元的部分,按照0.4%提取;

4.营业收入超过2000亿元的部分,按照0.3%提取。

第十七条【缓提、少提的条件】企业依法提取和使用安全费用,在确保安全投入的基础上,安全费用上年末结余达到企业本年度安全费用提取计划,企业可以缓提或者少提当年安全费用,但是需要按照属地监管权限向当地县级以上人民政府负有安全生产监督管理职责的部门报备。

第十八条【提高标准规则】企业在上述标准的基础上,根据安全生产实际需要,可以适当提高安全费用提取标准。

本办法公布前,各省级人民政府已制定下发企业安全费用提取使用办法的,其提取标准如果低于本办法规定的标准,应当按照本办法进行调整;如果高于本办法规定的标准,按照原标准执行。

第十九条【特别计提依据】新建企业和投产不足一年的企业,以当年实际营业收入(产量)为提取依据,按月计提安全费用。

混业经营企业,如能按业务类别分别核算的,则以各业务营业收入为计提依据,按上述标准分别提取安全费用;如不能分别核算的,则以全部业务收入为计提依据,按主营业务计提标准提取安全费用。 

批准进行联合试运转的基本建设煤矿,以上月原煤的实际产量为计提依据,按月计提安全费用。

第三章   安全费用的使用

第二十条【煤炭生产企业使用范围】煤炭生产企业安全费用应当按照以下范围使用:

(一)煤与瓦斯突出及高瓦斯矿井落实综合防突措施支出,包括瓦斯区域预抽、保护层开采区域防突措施、开展突出区域和局部预测、实施局部补充防突措施等两个“四位一体”综合防突措施,以及更新改造防突设备和设施、建立突出防治实验室等支出;

(二)冲击地压矿井落实防冲措施支出,包括开展冲击地压危险性预测、监测预警、防范治理、效果检验、安全防护等防治措施,更新改造防冲设备和设施,建立防冲实验室等支出;

(三)煤矿安全生产改造和重大事故隐患治理支出,包括通风、防瓦斯、防煤尘、防灭火、防治水、顶板、供电、运输等系统设备改造和灾害治理工程,实施煤矿机械化改造、智能化建设,实施矿压、热害、露天煤矿边坡治理等支出;

(四)完善煤矿井下监测监控、人员位置监测、紧急避险、压风自救、供水施救和通信联络等安全避险设施设备支出,应急救援技术装备、设施配置和维护保养支出,事故逃生和紧急避难设施设备的配置和应急救援队伍建设、应急预案制修订与应急演练支出;

(五)开展重大危险源检测、评估、监控支出,安全风险分级管控和事故隐患排查整改支出,安全生产信息化建设、运维支出;

(六)安全生产检查、评估评价(不包括新建、改建、扩建项目安全评价)、咨询、标准化建设支出;

(七)配备和更新现场作业人员安全防护用品支出;

(八)安全生产宣传、教育、培训和从业人员发现并报告事故隐患的奖励支出;

(九)安全生产适用新技术、新标准、新工艺、煤矿智能装备及煤矿机器人等新装备的推广应用支出;

(十)安全设施及特种设备检测检验支出;

(十一)安全生产责任保险支出;

(十二)其他与安全生产直接相关的支出。

第二十一条【非煤矿山开采企业使用范围】非煤矿山开采企业安全费用应当按照以下范围使用:

(一)完善、改造和维护安全防护设施设备(不含“三同时”要求初期投入的安全设施)和重大事故隐患治理支出,包括矿山综合防尘、防灭火、防治水、危险气体监测、通风系统、支护及防治边帮滑坡、冒顶片帮设备、机电设备、供配电系统、运输(提升)系统和尾矿库等完善、改造和维护支出以及实施地压监测监控、露天矿边坡治理等支出;

(二)完善非煤矿山监测监控、人员监测、紧急避险、压风自救、供水施救和通信联络等安全避险设施设备支出,完善尾矿库全过程在线监测监控系统支出,应急救援技术装备、设施配置及维护保养支出,事故逃生和紧急避难设施设备的配置和应急救援队伍建设、应急预案制修订与应急演练支出;

(三)开展重大危险源检测、评估、监控支出,安全风险分级管控和事故隐患排查整改支出,机械化、智能化建设,安全生产信息化建设、运维支出;

(四)安全生产检查、评估评价(不包括新建、改建、扩建项目安全评价)、咨询、标准化建设支出;

(五)配备和更新现场作业人员安全防护用品支出;

(六)安全生产宣传、教育、培训和从业人员发现并报告事故隐患的奖励支出;

(七)安全生产适用的新技术、新标准、新工艺、智能化、机器人等新装备的推广应用支出;

(八)安全设施及特种设备检测检验支出;

(九)尾矿库闭库、闭库后维护以及销库费用支出;

(十)地质勘探单位野外应急食品、应急器械、应急药品支出;

(十一)安全生产责任保险支出;

(十二)其他与安全生产直接相关的支出。

第二十二条【石油天然气开采企业使用范围】石油天然气开采企业安全费用应当按照以下范围使用:

(一)完善、改造和维护安全防护设施设备支出(不含“三同时”要求初期投入的安全设施),包括油气井(场)、管道、站场、海洋石油生产设施、作业设施等设施设备的监测、监控、防井喷、防灭火、防坍塌、防爆炸、防泄漏、防腐蚀、防雷、防静电、防台风、防中毒、防坠落等设施设备支出;

(二)事故逃生和紧急避难设施设备的配置及维护保养支出,应急救援器材、设备配置及维护保养支出,应急救援队伍建设、应急预案制修订与应急演练支出;

(三)开展重大危险源检测、评估、监控支出,安全风险分级管控和事故隐患排查整改支出,安全生产信息化建设、运维支出;

(四)安全生产检查、评估评价(不包括新建、改建、扩建项目安全评价)、咨询、标准化建设支出;

(五)配备和更新现场作业人员安全防护用品支出;

(六)安全生产宣传、教育、培训和从业人员发现并报告事故隐患的奖励支出;

(七)安全生产适用的新技术、新标准、新工艺、新装备的推广应用支出;

(八)安全设施及特种设备检测检验支出;

(九)野外或海上作业应急食品、应急器械、应急药品支出;

(十)安全生产责任保险支出;

(十一)其他与安全生产直接相关的支出。

第二十三条【建设工程施工企业使用范围】建设工程施工企业安全费用应当按照以下范围使用:

(一)完善、改造和维护安全防护设施设备支出(不含“三同时”要求初期投入的安全设施),包括施工现场临时用电系统、洞口或临边防护、高处作业或交叉作业防护、临时安全防护、地下工程有害气体监测和通风、保障安全的机械设备、防火、防爆、防尘、防毒、防雷、防台风、防地质灾害等设施设备支出;

(二)配备、维护、保养应急救援器材、设备支出和应急救援队伍建设、应急预案制修订与应急演练支出;

(三)开展施工现场重大危险源检测、评估、监控支出,安全风险分级管控和事故隐患排查整改支出,工程项目安全生产信息化建设、运维支出;

(四)安全生产检查、评估评价(不包括新建、改建、扩建项目安全评价)、咨询和标准化建设支出;

(五)配备和更新现场作业人员安全防护用品支出;

(六)安全生产宣传、教育、培训和从业人员发现并报告事故隐患的奖励支出;

(七)安全生产适用的新技术、新标准、新工艺、新装备的推广应用支出;

(八)安全设施及特种设备检测检验支出;

(九)安全生产责任保险支出;

(十)其他与安全生产直接相关的支出。

第二十四条【危险品生产与储存企业使用范围】危险品生产与储存企业安全费用应当按照以下范围使用:

(一)完善、改造和维护安全防护设施设备支出(不含“三同时”要求初期投入的安全设施),包括车间、库房、罐区等作业场所的监控、监测、通风、防晒、调温、防火、灭火、防爆、泄压、防毒、消毒、中和、防潮、防雷、防静电、防腐、防渗漏、防护围堤和隔离操作等设施设备支出;

(二)配备、维护、保养应急救援器材、设备支出和应急救援队伍建设、应急预案制修订与应急演练支出;

(三)开展重大危险源检测、评估、监控支出,安全风险分级管控和事故隐患排查整改支出,安全生产风险监测预警系统等安全生产信息系统建设支出;

(四)安全生产检查、评估评价(不包括新建、改建、扩建项目安全评价)、咨询和标准化建设支出;

(五)配备和更新现场作业人员安全防护用品支出;

(六)安全生产宣传、教育、培训和从业人员发现并报告事故隐患的奖励支出;

(七)安全生产适用的新技术、新标准、新工艺、新装备的推广应用支出;

(八)安全设施及特种设备检测检验支出;

(九)安全生产责任保险支出;

(十)其他与安全生产直接相关的支出。

第二十五条【交通运输企业使用范围】交通运输企业安全费用应当按照以下范围使用:

(一)完善、改造和维护安全防护设施设备支出(不含“三同时”要求初期投入的安全设施),包括道路、水路、铁路、城市轨道交通、管道运输设施设备和装卸工具安全状况检测及维护系统、运输设施设备和装卸工具附属安全设备等支出;

(二)购置、安装和使用具有行驶记录功能的车辆卫星定位装置、船舶通信导航定位和自动识别系统、电子海图等支出;

(三)铁路和城市轨道交通防灾监测预警设备及铁路周界入侵报警系统支出;

(四)配备、维护、保养应急救援器材、设备支出和应急救援队伍建设、应急预案制修订与应急演练支出;

(五)开展重大危险源检测、评估、监控支出,安全风险分级管控和事故隐患排查整改支出,安全生产信息化建设、运维支出;

(六)安全生产检查、评估评价(不包括新建、改建、扩建项目安全评价)、咨询和标准化建设支出;

(七)配备和更新现场作业人员安全防护用品支出;

(八)安全生产宣传、教育、培训和从业人员发现并报告事故隐患的奖励支出;

(九)安全生产适用的新技术、新标准、新工艺、新装备的推广应用支出;

(十)安全设施及特种设备检测检验、铁路和城市轨道交通基础设备安全检测支出;

(十一)安全生产责任保险及承运人责任保险支出;

(十二)其他与安全生产直接相关的支出。

第二十六条【冶金和有色金属企业使用范围】冶金和有色金属企业安全费用应当按照以下范围使用:

(一)完善、改造和维护安全防护设备设施支出(不含“三同时”要求初期投入的安全设施),包括车间、站、库房等作业场所的监控、监测、防火、防爆、防坠落、防尘、防毒、防噪声与振动、防辐射和隔离操作等设施设备支出;

(二)配备、维护、保养应急救援器材、设备支出和应急救援队伍建设、应急预案制修订与应急演练支出;

(三)开展重大危险源检测、评估、监控支出,安全风险分级管控和事故隐患排查整改支出,安全生产信息化建设、运维支出;

(四)安全生产检查、评估评价(不包括新建、改建、扩建项目安全评价)和咨询及标准化建设支出;

(五)安全生产宣传、教育、培训和从业人员发现并报告事故隐患的奖励支出;

(六)配备和更新现场作业人员安全防护用品支出;

(七)安全生产适用的新技术、新标准、新工艺、新装备的推广应用支出;

(八)安全设施及特种设备检测检验支出;

(九)安全生产责任保险支出;

(十)其他与安全生产直接相关的支出。

第二十七条【机械制造企业使用范围】机械制造企业安全费用应当按照以下范围使用:

(一)完善、改造和维护安全防护设施设备支出(不含“三同时”要求初期投入的安全设施),包括生产作业场所的防火、防爆、防坠落、防毒、防静电、防腐、防尘、防噪声与振动、防辐射和隔离操作等设施设备支出,大型起重机械安装安全监控管理系统支出;

(二)配备、维护、保养应急救援器材、设备支出和应急救援队伍建设、应急预案制修订与应急演练支出;

(三)开展重大危险源检测、评估、监控支出,安全风险分级管控和事故隐患排查整改支出,安全生产信息化建设、运维支出;

(四)安全生产检查、评估评价(不包括新建、改建、扩建项目安全评价)、咨询和标准化建设支出;

(五)安全生产宣传、教育、培训和从业人员发现并报告事故隐患的奖励支出;

(六)配备和更新现场作业人员安全防护用品支出;

(七)安全生产适用的新技术、新标准、新工艺、新装备的推广应用支出;

(八)安全设施及特种设备检测检验支出;

(九)安全生产责任保险支出;

(十)其他与安全生产直接相关的支出。

第二十八条【烟花爆竹生产企业使用范围】烟花爆竹生产企业安全费用应当按照以下范围使用:

(一)完善、改造和维护安全设备设施支出(不含“三同时”要求初期投入的安全设施),包括作业场所的防火、防爆(含防护屏障)、防雷、防静电、防护围墙(网)与栏杆、防高温、防潮、防山体滑坡、监测、检测、监控等设施设备支出;

(二)配备、维护、保养防爆机械电器设备支出;

(三)配备、维护、保养应急救援器材、设备支出和应急救援队伍建设、应急预案制修订与应急演练支出;

(四)开展重大危险源检测、评估、监控支出,安全风险分级管控和事故隐患排查整改支出,安全生产信息化建设、运维支出;

(五)安全生产检查、评估评价(不包括新建、改建、扩建项目安全评价)、咨询和标准化建设支出;

(六)安全生产宣传、教育、培训和从业人员发现并报告事故隐患的奖励支出;

(七)配备和更新现场作业人员安全防护用品支出;

(八)安全生产适用新技术、新标准、新工艺、新装备的推广应用支出;

(九)安全设施及特种设备检测检验支出;

(十)安全生产责任保险支出;

(十一)其他与安全生产直接相关的支出。

第二十九条【民用爆炸物品生产企业使用范围】民用爆炸物品生产企业安全费用应当按照以下范围使用:

(一)完善、改造和维护安全防护设施设备(不含“三同时”要求初期投入的安全设施),包括车间、库房、罐区等作业场所的监控、监测、通风、防晒、调温、防火、灭火、防爆、泄压、防毒、消毒、中和、防潮、防雷、防静电、防腐、防渗漏、防护屏障、隔离操作等设施设备支出;

(二)配备、维护、保养应急救援器材、设备支出和应急救援队伍建设、应急预案制修订与应急演练支出;

(三)开展重大危险源检测、评估、监控支出,安全风险分级管控和事故隐患排查整改支出,安全生产信息化建设、运维支出;

(四)安全生产检查、评估评价(不包括新建、改建、扩建项目安全评价)、咨询和标准化建设支出;

(五)配备和更新现场作业人员安全防护用品支出;

(六)安全生产宣传、教育、培训和从业人员发现并报告事故隐患的奖励支出;

(七)安全生产适用的新技术、新标准、新工艺、新设备的推广应用支出;

(八)安全设施及特种设备检测检验支出;

(九)安全生产责任保险支出;

(十)其他与安全生产直接相关的支出。

第三十条【武器装备研制生产与试验企业使用范围】武器装备研制生产与试验企业安全费用应当按照以下范围使用:

(一)完善、改造和维护安全防护设施设备支出(不含“三同时”要求初期投入的安全设施),包括研究室、车间、库房、储罐区、外场试验区等作业场所监控、监测、防触电、防坠落、防爆、泄压、防火、灭火、通风、防晒、调温、防毒、防雷、防静电、防腐、防尘、防噪声与振动、防辐射、防护围堤和隔离操作等设施设备支出;

(二)配备、维护、保养应急救援、应急处置、特种个人防护器材、设备、设施支出和应急救援队伍建设、应急预案制修订与应急演练支出;

(三)开展重大危险源检测、评估、监控支出,安全风险分级管控和事故隐患排查整改支出,安全生产信息化建设、运维支出;

(四)高新技术和特种专用设备安全鉴定评估、安全性能检验检测及操作人员上岗培训支出;

(五)安全生产检查、评估评价(不包括新建、改建、扩建项目安全评价)、咨询和标准化建设支出;

(六)安全生产宣传、教育、培训和从业人员发现并报告事故隐患的奖励支出;

(七)军工核设施(含核废物)防泄漏、防辐射的设施设备支出;

(八)军工危险化学品、放射性物品及武器装备科研、试验、生产、储运、销毁、维修保障过程中的安全技术措施改造费和安全防护(不包括工作服)费用支出;

(九)大型复杂武器装备制造、安装、调试的特殊工种和特种作业人员培训支出;

(十)武器装备大型试验安全专项论证与安全防护费用支出;

(十一)特殊军工电子元器件制造过程中有毒有害物质监测及特种防护支出;

(十二)安全生产适用新技术、新标准、新工艺、新装备的推广应用支出;

(十三)安全生产责任保险支出;

(十四)其他与武器装备安全生产事项直接相关的支出。

第三十一条【电力生产与供应企业使用范围】电力生产与供应企业安全费用应当按照以下范围使用:

(一)完善、改造和维护安全防护设备、设施支出(不含“三同时”要求初期投入的安全设施),包括发电、输电、变电、配电等设备设施的安全防护及安全状况的完善、改造、检测、监测及维护,作业场所的安全监控、监测以及防触电、防坠落、防物体打击、防火、防爆、防毒、防窒息、防雷、防误操作、临边、封闭等设施设备支出;

(二)配备、维护、保养应急救援器材、设备设施支出和应急救援队伍、应急预案制修订与应急演练支出;

(三)开展重大危险源检测、评估、监控支出,安全风险分级管控和事故隐患排查整改支出,安全生产信息化建设、运维支出;

(四)安全生产检查、评估评价(不包括新建、改建、扩建项目安全评价)、咨询和标准化建设支出;

(五)安全生产宣传、教育、培训和从业人员发现并报告事故隐患的奖励支出;

(六)配备和更新现场作业人员安全防护用品支出;

(七)安全生产适用的新技术、新标准、新工艺、新设备的推广应用支出;

(八)安全设施及特种设备检测检验支出;

(九)安全生产责任保险支出;

(十)其他与安全生产直接相关的支出(不含水电站大坝重大隐患除险加固支出、燃煤发电厂贮灰场重大隐患除险加固治理支出)。

第三十二条【安全费用使用的优先条款】在本办法规定的使用范围内,企业应当将安全费用优先用于满足应急管理部门、矿山安全监察机构以及其他负有安全生产监督管理职责的部门对企业安全生产提出的整改措施或者达到安全生产标准所需的支出。

第三十三条【安全费用财务管理规定】企业提取的安全费用应当专项核算,按规定范围安排使用,不得挤占、挪用。年度结余资金结转下年度使用,当年按标准计提安全费用不能满足实际使用需求的,超出计提部分按正常成本费用渠道列支。

集团公司经过履行内部决策程序,可以对所属企业提取的安全费用按照一定比例集中管理,统筹使用。

第三十四条【维简费的规定】煤炭生产企业和非煤矿山企业已提取维持简单再生产费用的,应当继续提取维持简单再生产费用,但其使用范围不再包含安全生产方面的用途。

第三十五条【对关停并转企业安全费用的处理】矿山企业转产、停产、停业或者解散的,应当将安全费用结余转入矿山安全保障基金,用于矿山闭坑、尾矿库闭库后可能的危害治理和损失赔偿。

危险品生产与储存企业转产、停产、停业或者解散的,应当将安全费用结余用于处理转产、停产、停业或者解散前的危险品生产或者储存设备、库存产品及生产原料支出。

企业由于产权转让、公司制改建等变更股权结构或者组织形式的,其结余的安全费用应当继续按照本办法管理使用。

企业调整业务、终止经营或者依法清算,其结余的安全费用应当结转本期收益或者清算收益。

第三十六条【其他企业的安全投入】本办法第二条规定范围以外的企业为达到应当具备的安全生产条件所需的资金投入,按原渠道列支。

实行企业化管理的事业单位参照本办法执行。

第四章   监督管理

第三十七条【企业制度】企业应当建立健全内部安全费用管理制度,明确安全费用提取和使用的程序、职责及权限,落实责任,确保按规定提取和使用安全费用。

第三十八条【计划管理】企业应当加强安全费用管理,编制年度安全费用提取和使用计划,纳入企业财务预算,确保资金投入。

第三十九条【财务会计核算管理】企业安全费用的会计处理,应当符合国家统一的会计制度的规定。

第四十条【资金管理权限】企业提取的安全费用属于企业自提自用资金,其他单位和部门不得采取收取、代管等形式对其进行集中管理和使用,法律、法规另有规定的除外。

第四十一条【监管部门监督检查责任】各级应急管理部门、矿山安全监察机构、财政部门和其他负有安全生产监督管理职责的部门依法对企业安全费用提取、使用和管理进行监督检查,并应当建立年度安全费用统计制度,加强对企业安全费用提取、使用的统计调查和监测分析。

第四十二条【违规处理】企业未按本办法提取和使用安全费用的,由应急管理部门、矿山安全监察机构、财政部门和其他负有安全生产监督管理职责的部门按照职责分工,责令限期改正 ,并依照《中华人民共和国安全生产法》和相关法律法规进行处理、处罚。对于情节严重、性质恶劣的,可依照有关规定,实施联合惩戒

第四十三条【追责条款】各级应急管理部门、矿山安全监察机构、财政部门以及其他负有安全生产监督管理职责的部门在企业安全生产费用管理中存在违反本办法行为的,以及其他滥用职权、玩忽职守、徇私舞弊等违法违纪行为的,按照《中华人民共和国监察法》《财政违法行为处罚处分条例》等有关规定追究相应责任。构成犯罪的,依法追究刑事责任。

第四十四条【建设工程适用】建设单位未按规定及时向施工单位支付安全费用、建设工程施工总承包单位未向分包单位支付必要的安全费用以及承包单位挪用安全费用的,由建设、交通运输、铁路、水利、应急管理、矿山安全监察等部门依照相关法律法规、规章进行处理、处罚。

在本办法实施以前,建设工程项目已经完成招投标并签订合同的,安全费用按照原办法规定提取标准执行。

第五章   附 则

第四十五条【实施】各省级应急管理部门、矿山安全监察机构、财政部门可以结合本地区实际情况,制定具体实施办法,并报应急管理部、财政部备案。

第四十六条【解释部门】本办法由财政部、应急管理部负责解释。

第四十七条 【生效时间】本办法自印发之日起施行。《企业安全生产费用提取和使用管理办法》(财企〔2012〕16号)同时废止。